Skip to main content

[55+] Rideaux Soie Personnalisés - Bedroom Wall Paint, Bedroom Murals, Tree..

[36+] Iphone Wiring Diagram Generator, Patent US20120230846 Systems And Methods Of Controlling Pressure For

Iphone Wiring Diagram Generator Diagram Iphone Wiring

Android mobile circuit diagram / mobile schematic diagram for android

Gete ebook: iphone 4s charger wiring diagram. Diagram iphone wiring. Onan emerald plus 4000 wiring diagram. Avaya wiring telephone diagram definity wire phone bt power modular network rj11 interface adapter jacks circuit

Robbin Amp Myer Wiring Diagram - Complete Wiring Schemas

Robbin Amp Myer Wiring Diagram - Complete Wiring Schemas

Android Mobile Circuit Diagram / Mobile Schematic Diagram For Android

Android Mobile Circuit Diagram / Mobile Schematic Diagram For Android

Telephone Wiring | Wiring Circuit Diagram

Telephone Wiring | Wiring Circuit Diagram

GETE EBOOK: Iphone 4s Charger Wiring Diagram

GETE EBOOK: Iphone 4s Charger Wiring Diagram

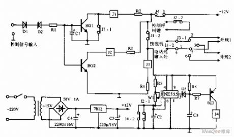
Simple Cell Phone Jammer Wiring diagram Schematic 2 | Panel switch wiring

Simple Cell Phone Jammer Wiring diagram Schematic 2 | Panel switch wiring

Comments

Popular posts from this blog

Summer Paradise [Full Movie]↝: Paradistorg Movie

⋄Summer Paradise [Full Movie]: Max Manus Man Of War Movie Nordyr Summer Paradise [Full Movie]↝: Paradistorg Movie 〖^DvdRip#〗 aka ( 1977) "Conventions of civility among family members are severely strained by the very real breakup of the bonds between them. During a few days at a vacation home, Katha, a woman in late middle age, tries to cope with an influx of discontented, disconnected relatives. Her divorced daughter brings all sorts of people to the house, including a woman-friend accompanied by her psychotic son; the grandfather of the house is convinced he is dying and is satisfied by nothing; and some friends drop off their angry teenage son to stay with her, while they go on a long trip abroad. Her friend Emma doesn't help much with keeping a lid on things, as she is a social worker who is fascinated by the awfulness of these situations." film genres: Drama.

[View 44+] Bild Vielen Dank Für Eure Aufmerksamkeit

Download Images Library Photos and Pictures. Vielen Dank für eure Aufmerksamkeit - Keep Calm and Posters Generator, Maker For Free - KeepCalmAndPosters.com HABT IHR NOCH FRAGEN ? VIELEN DANK FüR EURE AUFMERKSAMKEIT - Keep Calm and Posters Generator, Maker For Free - KeepCalmAndPosters.com Vielen Dank für Eure Aufmerksamkeit! - Despicable Me Minion | Meme Generator Meme Creator - Funny Geschafft!! Vielen Dank für eure Aufmerksamkeit!!! Meme Generator at MemeCreator.org!

[Download 30+] Puzzle Box Level 27

Download Puzzle box level 27 Images Library Photos and Pictures.